0512-53353533
181 3696 9561
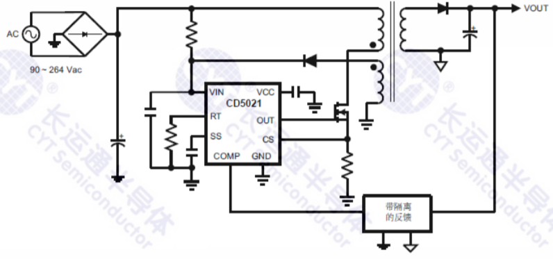
CD5021 國產PWM控制驅動器 完美替代TI/LM5021,離線式脈寬調制(PWM)控制器采用電流模式控制實現高效離線式單端反激/正激電源轉換器的應用。包含超低啟動電流特性,可最大程度降低高壓啟動的功耗。間歇模式可降低輕負載條件下的功耗,從而實現節能應用。包括欠壓鎖定、逐周期電流限制、斷續模式過載保護、斜坡補償、軟啟動和振蕩器同步功能。該芯片工作頻率可通過外部電阻調節,頻率范圍最高達1MHz,總延時小于100ns。
功能描述:離線式脈寬調制PWM控制;
控制模式:基于電流模式控制;
輸入電壓:8V-30V;
溫度范圍:-40℃~125℃;
最大占空比:85%;
封裝形式:VSSOP-8;
車燈LED驅動芯片NS1716可替代LN2616
DALI調光接口芯片 BP5016
國產LM5022 升壓電源PWM控制驅動器CD5022 Bo
M7022E 單通道觸摸調光芯片 觸摸LED燈調光芯片
M2402 純光控LED驅動芯片 純光控控制芯片
掃一掃 添加微信客服
?:18136969561
蘇州妙凱電子有限公司 版權所有 盜版必究?網站訪問量: 次
備案號:蘇ICP備19048653號