M2402 純光控LED驅動芯片 純光控控制芯片
更新時間:2024-6-4 14:55:25??????瀏覽數量:
- 品 牌:MK
- 型 號:M2402
- 市場價:
0.9優惠價: 0.6
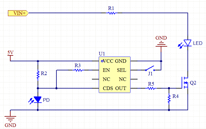
特性:M2402 是一款內置高精度比較器的LED光控芯片,芯片內置精準參考源,適用于普通光感燈的應用。通過外接的光電轉換器可精確測量外部光照度且精心設計延時判斷,達到實現優異的光感功能。采用SOP-8常規封裝,當環境照度小于5-15LUX,輸出高電平,當環境照度大于15-30LUX,輸出低電平。
產品介紹
更多產品









