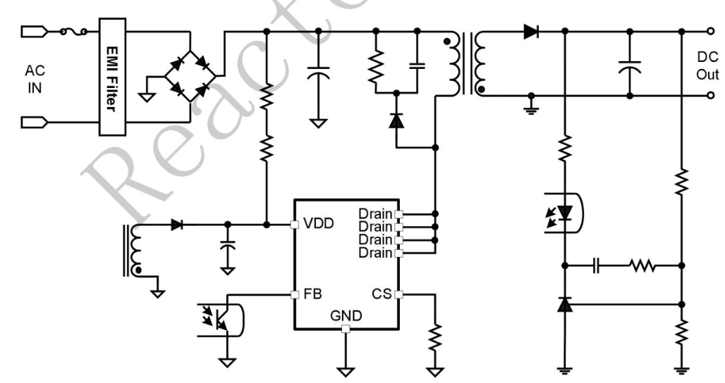
RM653XS是應用于中小功率反激式開關電源的高性能電流模式PWM功率轉換器。超寬VDD工作電壓范圍,內置高壓功率MOS,滿足輸出功率達27W的PD快充電源應用。RM653XS具有極低的啟動電流和工作電流,可實現低的損耗并保證可靠啟動。RM653XS滿載工作時,PWM開關頻率固定;降低負載后,進入PFM模式,開關頻率降低;在空載和輕載時,進入間歇模式,以降低開關損耗。其先進的多種控制模式可以降低開關損耗并提高變換器轉換效率。
RM653XS提供軟啟動控制以降低MOS應力、頻率抖動控制以獲得良好的EMI、間歇模式頻率高于22KHz無音頻噪聲,及多種自恢復保護,如VDD欠壓鎖定(UVLO)、VDD過壓保護(OVP)、逐周期電流限制(OCP)、過載保護(OLP)、過溫保護(OTP)。
RM653XS提供SOP-8無鉛封裝。
滿足六級能效標準
超寬VDD工作電壓范圍
極低的啟動電流和工作電流
內置650V功率MOS 65KHz的固定開關頻率
內置前沿消隱和斜坡補償電路 開機軟啟動降低MOS應力
頻率抖動降低EMI 無音頻噪聲設計
VDD欠壓鎖定(UVLO)和過壓保護(OVP)
逐周期電流限制(OCP)
過載保護(OLP)和過溫保護(OTP)
應用領域
電源適配器 開放式電源 TV/機頂盒電源 AC/DC電源適配器 PD充電器 輔助電源

| 產品型號 | 功能特點 | 典型功率 | 功率器件 | 最大頻率 | 封裝形式 |
|---|---|---|---|---|---|
| RM6312S | 低啟動電流,低工作電流 4ms軟啟動 六級能效標準 | 7.5W/10W | 內置MOS | 65kHz | SOP-8 |
| RM6316DA | 低啟動電流,低工作電流 4ms軟啟動 六級能效標準 | 24W/30W | 內置MOS | 65kHz | DIP-7 |
| RM6534S | 滿足六級能效標準 超寬的VCC工作電壓范圍 極低的啟動電流和工作電流 | 20W/25W | 內置MOS | 65kHz | SOP-8 |
| RM6534SL | 滿足六級能效標準 超寬的VCC工作電壓范圍 極低的啟動電流和工作電流 | 20W/22W | 內置MOS | 65kHz | SOP-8 |
| RM6533S | 滿足六級能效標準 超寬的VCC工作電壓范圍 極低的啟動電流和工作電流 | 18W/20W | 內置MOS | 65kHz | SOP-8 |
| RM6312DA | 低啟動電流,低工作電流 4ms軟啟動 六級能效標準 | 12W/15W | 內置MOS | 65kHz | DIP-8 |
| RM6314DA | 低啟動電流,低工作電流 4ms軟啟動 六級能效標準 | 18W/24W | 內置MOS | 65kHz | DIP-8 |
| RM6000T | 低啟動電流,低工作電流 4ms軟啟動 六級能效標準 | 65W/65W | 外置MOS | 65kHz | SOT23-6 |
| RM6523SL | ?壓VCC 內置MOS | 20W/25W | 內置MOS | 65kHz | SOP-8 |
| RM6524SL | ?壓VCC 內置MOS | 20W/25W | 內置MOS | 65kHz | SOP-8 |