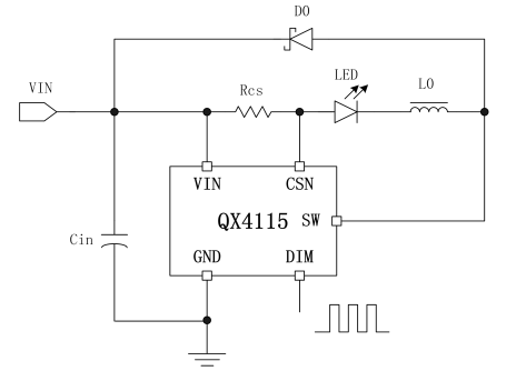
QX4115是一款降壓、恒流、高效率的高亮度LED驅動器。QX4115特別適合寬輸入電壓和寬負載范圍的應用,輸入電壓范圍從8V到30V,負載輸出電壓可從3V到28V。通過外接電阻可以設定輸出電流,輸出電流可達1.2A,且恒流精度高。QX4115只需很少的外接元件就可實現降壓、恒流驅動功能,并可以通過DIM引腳實現PWM和線性調光功能,且當VpM=OV時,整個芯片關斷進入低功耗待機模式。另外,當DIM腳接NTC電阻到地可實現輸出LED過溫電流補償功能。由于采用滯環控制方式,QX4115對負載瞬變具有非常快的響應速度,最高工作頻率可達1MHz。QX4115內置負載開路和負載短路保護功能,有效地保護恒流控制系統。
QX4115采用SOT89-5和SOT23-5封裝。
應用范圍
? 低壓 LED 射燈/低壓工業用燈 ? 車載 LED 燈 ? LED 備用燈 ? LED 信號燈 ? LED 舞臺燈


