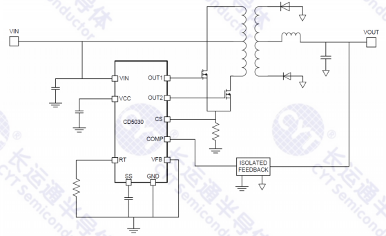
CD5030 是一款高壓脈寬調制(PWM)推挽控制芯片,它可以實現絕大多數推挽拓撲電源輸出 轉換。基于電流模式控制并且簡化了環路補償的設計。 CD5030 包括一個高壓啟動穩壓器,可運行 在一個最高可達100V 的寬輸入范圍。該PWM芯 片專為高速振蕩器設計,頻率范圍最高達 1MHz,總傳播延遲小于100ns。該芯片還包含誤 差放大器、高精度基準、逐周期過流保護、斜坡 補償、軟啟動、振蕩器同步能力和過熱保護功能。
產品特征 ? 內置高壓啟動穩壓器 ? 單一電阻設置頻率 ? 同步功能 ? 誤差信號放大 ? 高精度基準源 ? 可調軟啟動 ? 雙模式過流保護 ? 斜坡補償 ? 1.5A峰值柵極驅動器 ? 過熱保護 ? 封裝形式:VSSOP10、WSON10
應用領域 ? DC/DC電源


| Model | Function | Control Mode | Input Voltage | Temperature | Maximum Duty | Packaging form | CORR TI |
| CD5022 | Current mode boost, SEPIC And flyback control. | Based on current mode control | 6V-60V | -40℃~125℃ | 0.9 | VSSOP-10 | LM5022 |
| CD5021 | Off-line PWM PW control | 8V-30V | -40℃~125℃ | 0.85 | VSSOP-8 | LM5021 | |
| CD5041 | Cascade PWM control | 15V-90V | -40℃~125℃ | — | TSSOP-16/WSON-16 | LM5041 | |
| CD5032 | Current-mode high voltage PWM control | 13V-100V | -40℃~125℃ | 0.76 | TSSOP-16 | LM5032 | |
| CD5020 | Current-mode high voltage PWM control | 13V~80V | -40℃~125℃ | 0.8 | VSSOP-10 | LM5020 | |
| CD5020A | Current-mode high voltage PWM control | 13V~90V | -40℃~125℃ | 0.8 | VSSOP-10/WSON-10 | LM5020A | |
| CD5026 | Current-mode active clamping PWM control | 13V~100V | -40℃~125℃ | 0.76 | TSSOP-16/WSON-16 | LM5026 | |
| CD5030 | Current-mode high-voltage PWM push-pull control | 14V~90V | -40℃~125℃ | 0.5 | VSSOP-10/WSON-10 | LM5030 | |
| CD5025 | Voltage source active clamping PWM control | Feedforward voltage mode control | 13V~100V | -40℃~125℃ | 0.8 | TSSOP-16/WSON-16 | LM5025 |
| CD5035 | Half-bridge topology power conversion PWM control | Voltage control mode | 13V~100V | -40℃~125℃ | 0 | HTSSOP-20/WQFN-24 | LM5035 |