首頁 >> 產品中心 >> BPS晶豐明源 >> AC/DC隔離低PF
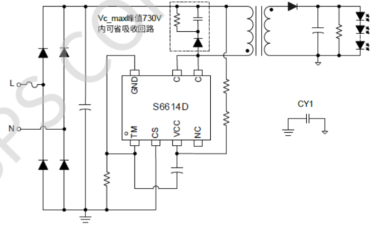
S6614D是一款高精度的原邊反饋LED恒流控制開關芯片工作在電感電流斷續模式,適用于85~265Vac輸入電壓范圍的隔離反激式LED恒流電源。 S6614D內部集成高壓功率三極管,無需輔助繞組檢測和供電;芯片外圍簡潔,系統方案性價比高。芯片內置線電壓補償及高精度電流采樣,無需增加電流補償電路便可實現高電流精度。
優勢 無需輔助繞組檢測和供電 集成超高耐壓功率三極管 士5% LED 輸出電流精度 LED開路、短路保護 內置輸入線電壓補償 逐周期的電流限制及前沿消隱 過熱調節功能
應用領域 LED筒燈、PAR燈 LED面板燈、插地燈、防水電源 其它LED照明

| 產品型號 | 封裝 | 繞組 | 內置NPN Vce max | 過溫保護 | 防多燈 并聯閃燈 | 開路保護 | 輸出功率 @Vin:85V-265V(W) |
| S6613SA | SOP7 | 2 | 780V | Y | Y | Y(Internal) | 8~12W |
| S6613D | DIP7 | 2 | 780V | Y | Y | Y(Internal) | 12~18W |
| BP3337E | DIP7 | 1.1Ω | 650V | Y | OTP/OVP | <24W | <40W |
| S6614D | DIP7 | 2 | 780V | Y | Y | Y(Internal) | 18~24W |