首頁 >> 產品中心 >> BPS晶豐明源 >> AC/DC隔離低PF
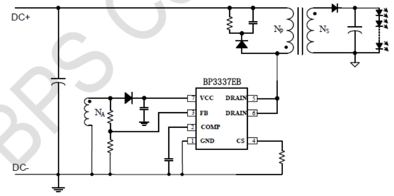
BP3337EB 是一款高精度的低 PF 原邊反饋 LED 恒流控制芯片,適合搭配前級 APFC 升壓電路,實現兩級隔離無頻閃應用。 BP3337EB 內置精確的導通時間限制和過流保護功能,在輸入電壓下降的時候可以有效限制電感電流上升,防止電感飽和,提升系統可靠性。
優勢 內置高壓啟動,啟動速度快 高精度電流參考(+/-3%) 優異的負載調整率 臨界導通模式 低工作電流 VCC 欠壓鎖定 逐周期限流 輸出開路/短路保護 過溫降電流 支持 DIP-7 封裝
應用領域 LED 面板燈 LED 筒燈

| 產品型號 | 封裝 | MOS內阻 | MOS耐壓 | 過溫 保護 | 防多燈 并聯閃燈 | 開路保護 | 輸出功率 @Vin:85V-265V(W) | 輸出功率 @Vin:176V-265V(W) |
| BP3166XS | SOP7 | 25Ω-14Ω | 650V | Y | Y | Y(Internal) | 3W-5W | 5W-7W |
| BP3166XH | SOP7 | 9Ω-3Ω | 650V-600V | Y | Y | Y(Internal) | 7W-12W | 9W-15W |
| BP3167XH | DIP7 | 4.7Ω-2Ω | 650V-600V | Y | Y | Y(Internal) | 12W-24W | 15W-24W |
| BP3189A | SOP8 | - | - | Y | Y | Y(External) | 50W | 100W |
| BP3336DB | SOP8 | 2.4Ω | 650V | Y | Y | Y(External) | - | 30W |
| BP3186CB | SOP8 | 5.7Ω | 650V | Y | Y | Y(External) | - | 20W |
| BP3187DB | DIP7 | 2Ω | 650V | Y | Y | Y(External) | - | 40W |
| BP3187ED | DIP7 | 2.5Ω | 700V | Y | Y | Y(External) | - | 45W |
| BP3182EB | BPSOP10 | 1.8Ω | 650V | Y | Y | Y(External) | - | 40W |
| BP3182ED | BPSOP10 | 2Ω | 700V | Y | Y | Y(External) | - | 40W |
| BP3187EB | DIP7 | 1.8Ω | 650V | Y | Y | Y(External) | - | 50W |
| BP3337DB | DIP7 | 2Ω | 650V | Y | Y | Y(External) | - | 40W |
| BP3337EB | DIP7 | 1.8Ω | 650V | Y | Y | Y(External) | - | 50W |
| BP3189B | SOP8 | External | External | Y | Y | Y(External) | - | 100W |