
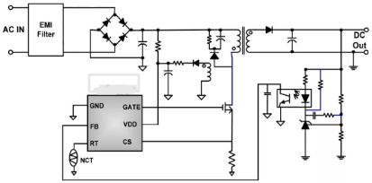
AC/DC power adapter is one of the switching power supplies. This kind of power supply is also called primary power supply-AC is AC, DC is DC. It obtains a DC high voltage through high voltage rectification and filtering, which can be used by DC/DC converter to obtain one or several stable DC voltages at the output end. The power varies from several watts to several kilowatts, and it is used in different occasions. The main circuit of AC/DC power adapter is composed of input electromagnetic interference filter (EMI), rectification filter circuit, power conversion circuit, PWM controller circuit and output rectification filter circuit. Auxiliary circuits include input overvoltage and undervoltage protection circuit, output overvoltage and undervoltage protection circuit, output overcurrent protection circuit and output short circuit protection circuit. AC/DC power adapter is widely used in industrial automation control, military equipment, scientific research equipment, LED lighting, industrial control equipment, communication equipment, power equipment and instruments, security monitoring and other fields. It has high efficiency, stable performance, durability and natural heat dissipation. With overheat, overvoltage and short circuit protection.

Power supply efficiency
The efficiency of power supply is closely related to the design circuit of power supply. A high-efficiency power supply can improve the use efficiency of electric energy and reduce its own power consumption and calorific value to some extent.
rated voltage
Used to calibrate the device, which can be applied to the voltage across the overvoltage protector for a long time.
rated power
Rated power generally refers to the effective power that can be continuously output; That is, the maximum power that can continue to work under normal working environment. Rated power should be the most important parameter specification of a power supply. If the rated power of the power supply cannot meet the needs of your computer, all kinds of unpredictable problems will probably follow.
Pulse current width
According to the test current of overvoltage protection equipment in DIN VDE 0675 part1, the equipment under test must be able to withstand this current for 20 times.
Input voltage range
The variation range of mains voltage is allowed, because the local voltage fluctuation directly affects the operation, especially in some areas where the power grid is relatively bad, and the voltage difference between day and night is very large.
power
The smaller the power supply, the smaller the heat generated by the machine, so that the continuous projection time of the machine is long. In order to use safely, the projector is generally equipped with an overheating protection device.
Noise and filtering
This index can be directly quantified and judged by professional instruments. The main reason is that 220V alternating current is converted into various low-voltage direct current through filtering and voltage stabilization of switching power supply. The smoothness of noise marks the output direct current, and the quality of filtering is directly related to the level of alternating current components in the output direct current, which is also called ripple coefficient. The smaller the coefficient, the better. At the same time, the capacity and quality of the filter capacitor are also related to the voltage stability when the current changes greatly.
impedance
Impedance: Pay attention to the difference with the meaning of resistance. In the world of direct current (DC), the effect of objects on current obstruction is called resistance, but in the field of alternating current (AC), in addition to resistance, capacitance and inductance will also hinder the flow of current, and this effect is called reactance, and what we usually call impedance is the sum of resistance and reactance in vector.
return loss
In high frequency occasions, it reflects the proportion of traveling waves reflected at the transition point of protection equipment. Under this parameter, the matching degree between protection devices and surge impedance of the system can be directly measured. For data transmission systems, in order to prevent bit errors, the return loss of the system must be greater than 20dB. The maximum discharge current arrester must withstand the test current of 8/20 waveform (see DIN VDE 0432/10.78 part3) without causing damage. The protector must be able to.
power-off protection
The function is called power-off protection function, that is, the switching device can store the last channel switching command when it is working normally. When the power is cut off due to an emergency, the device will still save this command, and the device will automatically return to the original switching state after being connected.
earth leakage protection
When the phase line of the protected line is connected to the earth directly or through an unexpected load, it produces a residual current with an approximate sine wave shape and its effective value is slowly changing. When the current is greater than a certain value, the protector cuts off the line.
Short circuit protection
When the protected line tends to be short-circuited and generates more than 5 times the rated current, the protector cuts off the line.
overcurrent protection
When the load of the protected line increases and the rated current is more than 1.4 times, the protector will cut off the line after delaying.
Overvoltage protection
When the power supply voltage of the protected line is higher than a certain value, the protector cuts off the line; When the power supply voltage returns to the normal range, the protector is automatically turned on.